04-Analysis
Navigation: ⬆️ SDLC · ⬅️ Projekt
Funkčné požiadavky
- Systém musí umožniť zber telemetrických dát z IoT zariadenia.
- Systém musí ukladať namerané hodnoty do databázy.
- Systém musí zobrazovať aktuálne a historické dáta v prezentačnej aplikácii.
- Systém musí detegovať výnimočné stavy na základe definovaných pravidiel.
- Systém musí informovať používateľa o výnimočných stavoch prostredníctvom notifikácií.
Nefunkčné požiadavky
- Systém musí umožňovať vzdialený prístup k dátam.
- Systém musí zabezpečiť základnú dostupnosť služby.
- Systém musí byť navrhnutý ako prototypové riešenie.
- Systém musí byť rozšíriteľný o ďalšie monitorované parametre.
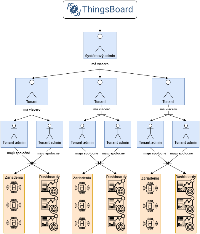
Používateľské roly
- Včelár
- Administrátor IoT platformy

Analýza stavov včelstva na základe frekvencie
Na základe analýzy sme zistili, aké výnimočné stavy včelstva, môžeme vyhodnotiť a identifikovať na základe nameranej frekvencie. Ak namerané hodnoty frekvencie budú v týchto rozsahoch, budeme včelárovi odosielať notifikácie.
