PRJ009 — Presentation
SmartShot

Intelligent Shot Cup for Real-Time Alcohol Tracking
SmartShot je inteligentný systém, ktorý sleduje spotrebu alkoholu v reálnom čase pomocou smart pohárika a mobilnej aplikácie.
Introduction
SmartShot – Smart drinking assistant
SmartShot je inovatívny projekt kombinujúci hardvér a mobilnú aplikáciu na meranie množstva vypitého alkoholu počas jednej drinking session.
Cieľom projektu je podporiť zodpovedné pitie a priniesť používateľom prehľad o ich spotrebe v reálnom čase.
Obsah
- 01-Business
- 02-Top Level Architecture
- 03-Solution Architecture
- 04-Analysis
- 05-Design
- 06-Implementation
- 07-Testing & Verification
- 08-Operation
- 09-Change Management
01-Business
Motivation & Problem
- Strata kontroly: V dynamickom prostredí (kluby, oslavy) je takmer nemožné udržať si presný prehľad o počte a objeme vypitých nápojov.
- Zdravotné riziká: Nadmerná konzumácia bez včasnej spätnej väzby vedie k nebezpečným stavom intoxikácie.
- Subjektívne skreslenie: Odhad miery opitosti je u väčšiny ľudí vysoko nepresn ý.
- Chýbajú jednoduché a okamžité nástroje na sledovanie spotreby
Goal
- Automatizácia: Nahradiť manuálny tracking automatickým senzorickým snímaním.
- Safety First: Implementovať vizuálnu signalizáciu a notifikácie pri dosiahnutí kritických limitov.
- Gamifikácia vs. Zodpovednosť: Vytvoriť atraktívne prostredie, ktoré však v prvom rade chráni používateľa.
- Prepojiť smart zariadenie s mobilnou aplikáciou
02-Top Level Architecture
System Overview
SmartShot systém funguje na princípe uzavretej slučky spätnej väzby:
- Sensing Layer: Senzory tlaku alebo hladiny v poháriku detegujú zmenu objemu.
- Processing Layer: MCU (Mikrocontroller) spracuje signál a odfiltruje šum (napr. otrasy).
- Communication Layer: Dáta sú prenášané cez protokol Bluetooth Low Energy (BLE) pre minimalizáciu spotreby.
- Application Layer: Mobilné zariadenie spracuje prijaté dáta, vypočíta odhadovanú hladinu alkoholu v krvi (BAC) a uloží záznam.
Data flow:
Shot → senzor → mikroprocesor → BLE → mobilná aplikácia

03-Solution Architecture
Main Components

SmartShot Cup
- Meracie senzory
- Mikrocontroller
- Bluetooth modul

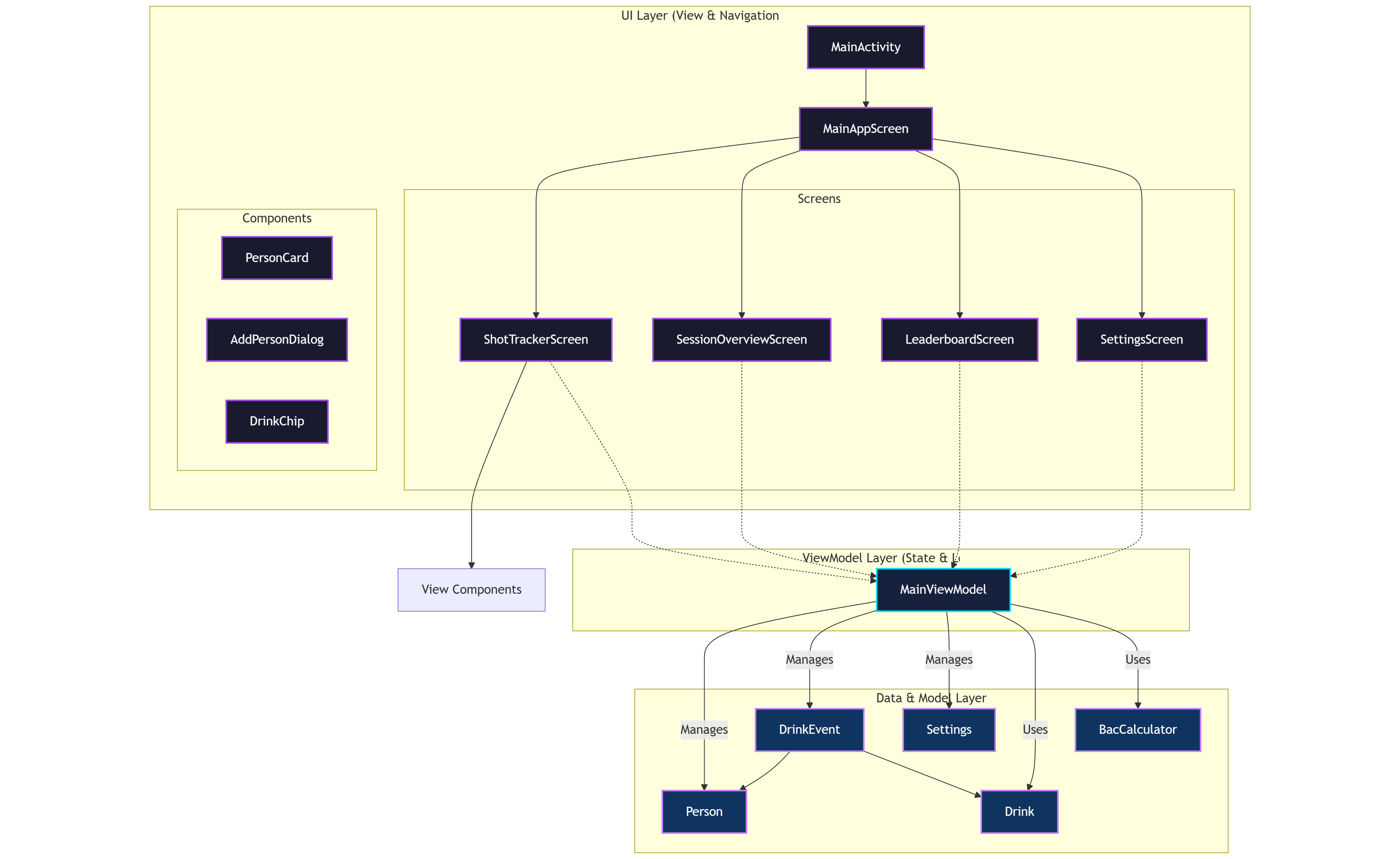
Mobile Application
- Príjem dát v reálnom čase
- Vizualizácia štatistík
- História session
04-Analysis
Requirements
- Presné meranie objemu
- Stabilná Bluetooth komunikácia
- Jednoduché ovládanie pre používate ľa
- Prehľadné zobrazenie dát
Constraints
- Malé rozmery zariadenia
- Batériové napájanie
- Spoľahlivosť v reálnych podmienkach
05-Design

Hardware Design
- Integrované senzory v poháriku
- Kompaktné rozloženie komponentov

Software Design
- Firmware na spracovanie meraní
- BLE protokol na prenos dát
- Mobilná aplikácia s jednoduchým UI
- Výpočet alkoholu krvu pomocou Widmarkovho vzorca
- A - Množstvo skonzumovaného alkoholu (v gramoch)
- W - Hmotnosť tela (v gramoch)
- r - Widmarkov faktor. Zvyčajne 0,68 pre mužov a 0,55 pre ženy
- B - Rýchlosť, akou sa alkohol vylučuje (zvyčajne 0,015 až 0,020 za hodinu) nastaviteľné v aplikácií
- T - Čas, ktorý uplynul od konzumácie prvého nápoja




06-Implementation
Implemented Features
- Meranie objemu shotov
- Odosielanie dát cez Bluetooth
- Zobrazenie počtu shotov a celkového objemu
- Záznam session v aplikácii
07-Testing & Verification
Testing
- Kalibrácia senzorov
- Testovanie presnosti merania
- Testovanie stability Bluetooth spojenia
Verification
- Porovnanie meraní s reálnym objemom
- Funkčné testy mobilnej aplikácie
08-Operation
Usage Scenario
- Používateľ naleje shot
- Pohárik zmeria objem
- Dáta sa odošlú do aplikácie
- Používateľ vidí štatistiky v reálnom čase
09-Change Management
Future Improvements
- Vyššia presnosť merania
- Používateľské profily
- Push notifikácie (limit shotov)
- Cloud synchronizácia
- Rozšírenie na ďalšie smart zariadenia
Team
- Patrik Pišta – System design, backend integration
- Kristián Gerhát – Hardware & embedded systems
- Marek Podolský – Mobile app & UI/UX
- Erik Mokrán – Prototyping & testing