04-App
Navigation: ⬆️ SDLC · ⬅️ Projekt
04-App
Používateľ začína onboardingom, kde WorkNest stručne vysvetľuje svoje ciele — zlepšenie držania tela, organizáciu káblov a vytvorenie estetického pracovného priestoru.
Následne zadá svoje základné telesné parametre, ako sú výška, hmotnosť a voliteľne aj pohlavie, aby aplikácia mohla vypočítať personalizované ergonomické odporúčania.
V ďalšom kroku si používateľ vyberá typ stola — štandardný, stojaci alebo nastaviteľný — a potom určí typ stoličky.
Pred dokončením nastavenia zobrazí WorkNest prehľadovú sumarizačnú obrazovku so všetkými zvolenými parametrami.
Po spustení sa používateľ dostáva na domácu nástenku, kde vidí stav svojho ergonomického nastavenia, štatistiku „sedenie vs. státie“, časovač prestávok a rýchle tipy na úpravu káblov.
Z tohto miesta môže prejsť na detailné odporúčania pre nastavenie výšky stoličky, stola, monitora a periférií, používať Pomodoro časovač alebo otvoriť sekciu pre správu káblov. Celý postup je navrhnutý tak, aby rýchlo získal potrebné údaje a okamžite poskytol užitočné personalizované tipy na zlepšenie pracovného prostredia.
Používateľ sa tiež dostáva na hlavný časovač, kde môže vybrať režim práce, sledovať priebeh relácie a dostávať pripomienky na prestávky či zmenu polohy.
V sekcii Cable Management si prezerá stav organizácie káblov a získava personalizované odporúčania, ako napríklad použitie držiakov alebo káblových návlekov.
Obrazovka Ergonomics zobrazuje presné odporúčané hodnoty pre výšku stoličky, stola a vzdialenosť monitora, ktoré si môže označiť ako upravené.
V profile používateľ spravuje svoje údaje, typy nábytku a upozornenia, môže meniť jazyk a kontrolovať nové funkcie, ako napríklad tmavý režim.
Všetky sekcie sú prepojené jednoduchou navigáciou, ktorá umožňuje rýchlo zlepšovať pracovné prostredie a sledovať svoje návyky.
Roadmap
Teraz (MVP)
- Onboarding s telesnými údajmi a typom stola/stoličky
- Základné ergonomické odporúčania (výška sedenia/stola, umiestnenie monitora)
- Pripomienky prestávok a striedania sedenia/státia, Pomodoro
- Základný profil a checklist nastavenia setupu
Ďalej
- Personalizované kompenzačné cvičenia a tréningové bloky
- Štatistiky „sedenie vs. státie“, ciele, gamifikácia
- AI tipy pre cable management na základe fotky setupu
Neskôr
- Integrácie: standing desk, smart svetlá
- Senzory: vzduch/CO₂, svetlo, hluk (otvorené protokoly)
- Zdieľateľné profily a tímové nastavenia (B2B piloty)
Odkazy
- Figma prototyp: Smart Cable Management App
EA
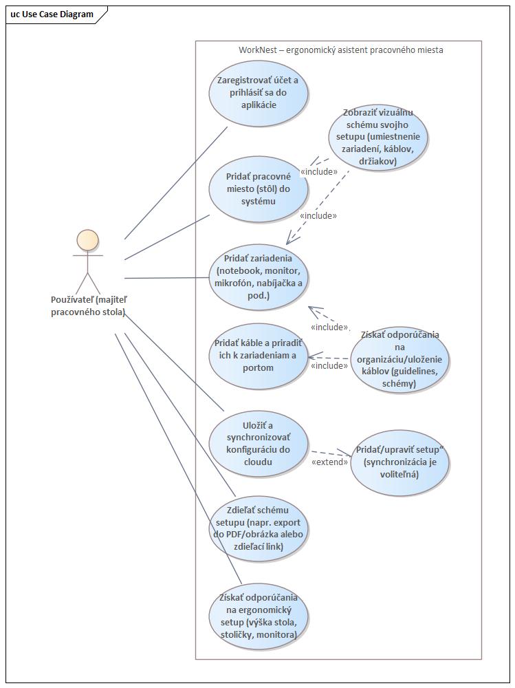
Use Case diagram – WorkNest
Use Case diagram zobrazuje, ako používateľ interaguje s aplikáciou WorkNest pri nastavovaní svojho pracovného miesta. Ukazuje hlavné činnosti, ako sú registrácia, pridanie pracovného stola, zariadení a káblov a získanie odporúčaní na ergonómiu a organizáciu káblov. V diagrame je vidno, že všetky dôležité funkcie (ergonomické odporúčania, prehľad setupu, synchronizácia do cloudu) vychádzajú z akcií jedného hlavného aktéra – používateľa. Pomáha to vysvetliť rozsah aplikácie a to, ktoré funkcie musia byť implementované, aby WorkNest dával používateľovi praktickú pridanú hodnotu.
Activity diagram – WorkNest
Activity diagram opisuje typický tok krokov, ktorým používateľ prechádza od otvorenia WorkNest až po získanie odporúčaní. Začína sa kontrolou, či je používateľ prihlásený, pokračuje vytvorením pracovného miesta, pridaním zariadení a káblov a generovaním odporúčaní. Rozhodovacie uzly ukazujú, kde sa tok vetví (napríklad pri prihlasovaní alebo pri opakovanom generovaní odporúčaní po úprave setupu). Diagram tak pomáha pochopiť logiku obrazoviek a to, v akom poradí má aplikácia jednotlivé funkcie ponúkať.
Component diagram – WorkNest
Component diagram rozdeľuje WorkNest na hlavné technické časti: mobilnú aplikáciu, backendovú službu a databázu. Ukazuje, že mobilná appka obsahuje UI pre správu pracovísk, zariadení a odporúčaní a komunikuje s backendom cez jednotné API. Backend je zasa rozdelený na moduly pre správu používateľov, výpočet odporúčaní a generovanie dát pre vizuálne schémy, pričom všetky ukladajú dáta do spoločnej databázy. Tento pohľad vysvetľuje, ako je systém navrhnutý z hľadiska architektúry a kde majú jednotlivé časti zodpovednosť.
Sequence diagram – WorkNest
Sequence diagram pre WorkNest zobrazuje časovú postupnosť správ medzi používateľom, mobilnou aplikáciou, backendom a modulom odporúčaní. Scenár ukazuje, ako používateľ zadá údaje o svojom pracovisku (stôl, zariadenia, káble), aplikácia ich odošle na server a backend spolu s RecommendationEngine vypočíta ergonomické a káblové odporúčania. Následne sa výsledky vrátia späť do mobilnej aplikácie, ktorá používateľovi zobrazí odporúčania a vizuálnu schému setupu. Tento diagram pomáha pochopiť, ktorá časť systému za čo zodpovedá počas jedného konkrétneho použitia funkcie „získať odporúčania“.