02-Top Level Architecture
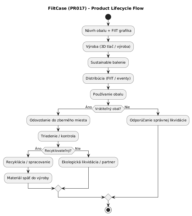
FiitCase je marketingový merch systém: návrh obalov s FIIT identitou -> výroba -> udržateľné balenie -> distribúcia na fakulte/eventoch -> zber použitých obalov a recyklácia.

Next Navigation: ⬆️ SDLC · ⬅️ Projekt
FiitCase je marketingový merch systém: návrh obalov s FIIT identitou -> výroba -> udržateľné balenie -> distribúcia na fakulte/eventoch -> zber použitých obalov a recyklácia.

Next Navigation: ⬆️ SDLC · ⬅️ Projekt