K000081 – Transparentná -Stabilná infraštruktúra pre Sites
KNIFE K000081 – Transparentná -Stabilná infraštruktúra pre Sites
GUID:
02921a34-5a83-4713-bafa-1be560a98d18Status:backlog· Author: Roman Kazička · License: CC-BY-NC-SA-4.0
🎯 Čo rieši (účel, cieľ)
- Počas práce s GitHub a Pages je potrebné mať zladené prostredie na klientovi a na serveri.
- Lokál je závislý od OS, od verzií vývojových nástrojov. Ideálne by bolo, keby existovalo stabilné, opakovateľné prostredie pre vytvorenie lokálneho prostredia, bez ohľadu na operačný systém na klientovi – Windows, Mac, Linux.
- Ak padneme do pasce lokálnej infraštruktúry, tak je veľká pravdepodobnosť, že nebudeme rieč'šiť obsah samotný, ale našu infraštruktúru pre generátor statických HTML stránok.
- Infraštruktúra nie je našim cieľom
- Preto hľadám spôsob, ktorý mi zabezpečí stabilné prostredie na klientovi pre rôzne generátory statických napríklad pre stránok pre HitGub Docusaurus, (Docusaurus, Docsys, ... Pozri tabuľku porovnania.)
⚠️ Identifikované problémy
- na Macu, ale to bude všade podobné je pre účely lokálneho testovania potrebné inštalovať rôzne generátory statických HTML stránok, podľa preferencie používateľa.
- GitHub má vlastný web server, ktorý rozpoznáva HTML stránky.
- Ak sa mu do jeho priestoru dostanú pretransformované md súboru z repozitára, tak ich zobrazí.
- Generovanie takzvaného buildu sa deje rôznymi spôsobmi, na lokáli, na serveri pomocou Actions (CI/CD)
- Ja som narazil na nekonečné syntaktické a sémantické problémy pri práci s Docusaurus generátorom
- Keď sa mi niečo podarilo rozchodiť na lokále, tak na serveri to padalo,chyby typu 'break links', 'link cannot be resolved' ma viedli k zúfalstvu
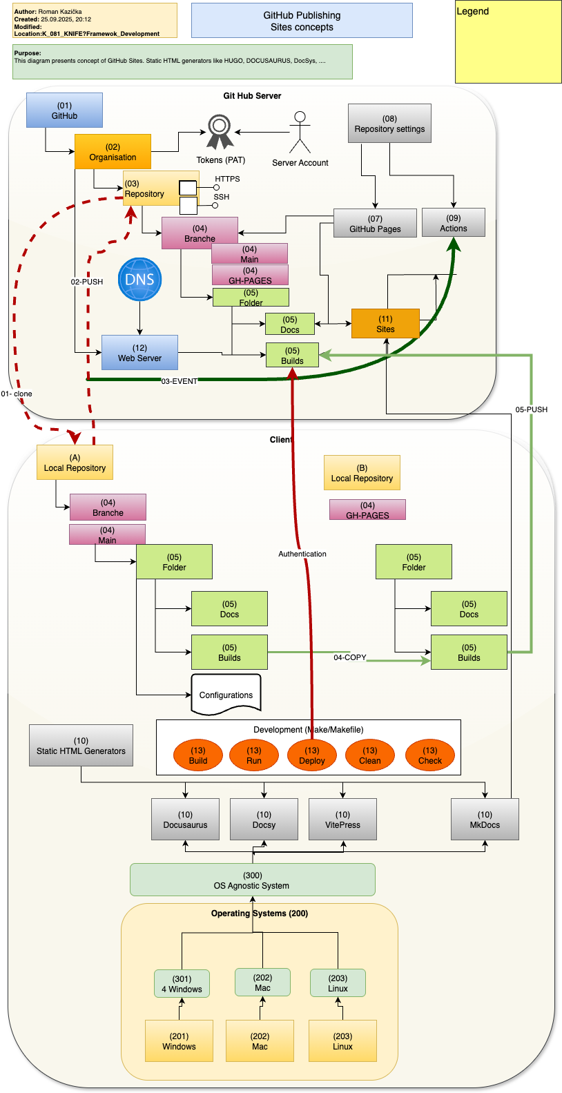
Základná architektúra je popísaná v KNIFE_027 KNIFE_027-K000027-git-for-dummies-central-concepts
🧩 Ako to rieši (princíp)
- hľadám riešenie, ktoré by bolo nezávislé od operačného systému
- v danom operačnom systéme by som si nainštaloval systém s označením 301 pre Windows, 302 pre Mac, 303 pre Linux.
- Detaily viď obrázok

🧪 Ako to použiť (aplikácia)
-
Existuje jednoduché transparentné riešenie?
-
Vyskúšam preveriť rôzne riešenia
-
Od komunity cassandragargoyle produkt https://portunix.ai/ ((https://github.com/cassandragargoyle/Portunix)
⚡ Rýchly návod (Top)
#TODO - doplniť
📜 Detailný článok
💡 Tipy a poznámky
🧰 Public Templates (in progress)
📁 Repositories for Git-based documentation:
Porovnanie rôznych statických generátorov, nielen pre GitHub
| # | Method | Repozitár | Pages URL | Popis |
|---|---|---|---|---|
| 1 | Markdown | docs-md-demo | ✖ (bez Pages) | Čistý Markdown (README + odkazy), bez buildu |
| 2 | GitHub Pages | docs-sites-demo | https://gitdocs-lab.github.io/docs-sites-demo/ | docs/ priečinok + Pages aktivovaný |
| 3 | MkDocs | docs-mkdocs-demo | https://gitdocs-lab.github.io/docs-mkdocs-demo/ (ak buildnuté) | mkdocs.yml + buildnutý výstup |
| 4 | Docusaurus | docs-docusaurus-demo | https://gitdocs-lab.github.io/docs-docusaurus-demo/ (po deploy) | Viacjazyčný React-based dokumentátor |
| 5 | Hugo | docs-hugo-demo | https://gitdocs-lab.github.io/docs-hugo-demo/ (po deploy) | Ultra-rýchly web s peknými témami |
| 6 | Docsy (Hugo) | docs-hugo-docsy-example | https://gitdocs-lab.github.io/docs-hugo-docsy-example/ (po deploy) | Technická dokumentácia s Hugo + Docsy témou |
| 7 | VitePress | docs-vitepress-demo | https://gitdocs-lab.github.io/docs-vitepress-demo/ (po deploy) | Elegantný Vue-based dokumentačný generátor |