Skip to main content

K000081 – Transparentná -Stabilná infraštruktúra pre Sites

⬅ KNIFES – PrehľadZoznamDetaily


KNIFE K000081 – Transparentná -Stabilná infraštruktúra pre Sites

GUID: 02921a34-5a83-4713-bafa-1be560a98d18 Status: backlog · Author: Roman Kazička · License: CC-BY-NC-SA-4.0

🎯 Čo rieši (účel, cieľ)

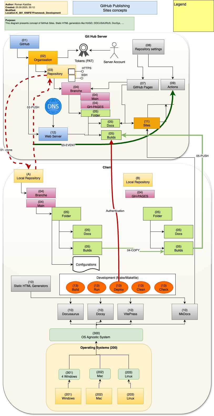
  • Počas práce s GitHub a Pages je potrebné mať zladené prostredie na klientovi a na serveri.
  • Lokál je závislý od OS, od verzií vývojových nástrojov. Ideálne by bolo, keby existovalo stabilné, opakovateľné prostredie pre vytvorenie lokálneho prostredia, bez ohľadu na operačný systém na klientovi – Windows, Mac, Linux.
  • Ak padneme do pasce lokálnej infraštruktúry, tak je veľká pravdepodobnosť, že nebudeme rieč'šiť obsah samotný, ale našu infraštruktúru pre generátor statických HTML stránok.
  • Infraštruktúra nie je našim cieľom
  • Preto hľadám spôsob, ktorý mi zabezpečí stabilné prostredie na klientovi pre rôzne generátory statických napríklad pre stránok pre HitGub Docusaurus, (Docusaurus, Docsys, ... Pozri tabuľku porovnania.)

⚠️ Identifikované problémy

  • na Macu, ale to bude všade podobné je pre účely lokálneho testovania potrebné inštalovať rôzne generátory statických HTML stránok, podľa preferencie používateľa.
  • GitHub má vlastný web server, ktorý rozpoznáva HTML stránky.
  • Ak sa mu do jeho priestoru dostanú pretransformované md súboru z repozitára, tak ich zobrazí.
  • Generovanie takzvaného buildu sa deje rôznymi spôsobmi, na lokáli, na serveri pomocou Actions (CI/CD)
  • Ja som narazil na nekonečné syntaktické a sémantické problémy pri práci s Docusaurus generátorom
    • Keď sa mi niečo podarilo rozchodiť na lokále, tak na serveri to padalo,chyby typu 'break links', 'link cannot be resolved' ma viedli k zúfalstvu

Základná architektúra je popísaná v KNIFE_027 KNIFE_027-K000027-git-for-dummies-central-concepts

🧩 Ako to rieši (princíp)

  • hľadám riešenie, ktoré by bolo nezávislé od operačného systému
  • v danom operačnom systéme by som si nainštaloval systém s označením 301 pre Windows, 302 pre Mac, 303 pre Linux.
  • Detaily viď obrázok

OS system agnostic riešenie

🧪 Ako to použiť (aplikácia)


⚡ Rýchly návod (Top)

#TODO - doplniť

📜 Detailný článok

💡 Tipy a poznámky

🧰 Public Templates (in progress)

📁 Repositories for Git-based documentation:


Porovnanie rôznych statických generátorov, nielen pre GitHub

#MethodRepozitárPages URLPopis
1Markdowndocs-md-demo(bez Pages)Čistý Markdown (README + odkazy), bez buildu
2GitHub Pagesdocs-sites-demohttps://gitdocs-lab.github.io/docs-sites-demo/docs/ priečinok + Pages aktivovaný
3MkDocsdocs-mkdocs-demohttps://gitdocs-lab.github.io/docs-mkdocs-demo/ (ak buildnuté)mkdocs.yml + buildnutý výstup
4Docusaurusdocs-docusaurus-demohttps://gitdocs-lab.github.io/docs-docusaurus-demo/ (po deploy)Viacjazyčný React-based dokumentátor
5Hugodocs-hugo-demohttps://gitdocs-lab.github.io/docs-hugo-demo/ (po deploy)Ultra-rýchly web s peknými témami
6Docsy (Hugo)docs-hugo-docsy-examplehttps://gitdocs-lab.github.io/docs-hugo-docsy-example/ (po deploy)Technická dokumentácia s Hugo + Docsy témou
7VitePressdocs-vitepress-demohttps://gitdocs-lab.github.io/docs-vitepress-demo/ (po deploy)Elegantný Vue-based dokumentačný generátor

✅ Hodnota / Zhrnutie